10
2020/03
´ÉשÆÌÌùÊǼÒÍ¥×°ÐÞÀú³ÌÖеÄÖ÷Òª»·½Ú£¬ÆäƽÕû¶È¡¢ÎȹÌÐÔ¡¢ÑŹÛÐÔ£¬¶¼ÊÇÊ©¹¤Àú³ÌÖв»¿ÉºöÊÓµÄÎÊÌâ¡£ÔÚÕûÌåÊ©¹¤Àú³ÌÖУ¬Ï²ãÍâòµÄ״ֱ̬½ÓÓ°Ïì´ÉשÆÌÌùÖÊÁ¿¡£Òò´Ë...
09
2020/03
Q1£ºÊ²Ã´ÊǵØÅ¯£¿ µØÅ¯ÓֳƵØÃæ·øÉä²Éů£¬ÈȽéÖÊͨ¹ýÉèÓÚÐÞ½¨ÎïµØ°åÖеĹܡ¢ÏßÒÔ´«µ¼·½·¨¼ÓÈȵØÃæ²ã£¬ÔÙÓɵØÃæÓÉ·øÉäºÍ¶ÔÁ÷µÄ´«ÈÈÐÎʽ¼ÓÈÈÊÒÄÚ¿ÕÆø£¬µÖ´ïȡůºÍÄ¿µÄ...
06
2020/03
º¼ÖÝij³§·¿Íâǽ·ºÆðÉøÂ©£¬¶«·½77ÌåÓýÐÞ½¨ÐÞÉɵÄÊÖÒÕÖ°Ô±±ãǰÍùÏÖ³¡¿±²é²¢³ö¾ßרҵµÄÊÖÒռƻ®£¬Í¨¹ýÏÖ³¡¿±²é£¬ÎÒÃÇ·¢Ã÷²Ê¸Ö°åÎÝÃæÁ½²àÌì¹µ±£´æÑÏÖØµÄÉøË®ÇéÐΣ¬Í¨¹ý...
05
2020/03
01ʲôÊÇÐÞ½¨½ÚÄÜÉè¼Æ±ê×¼ ÐÞ½¨½ÚÄÜÉè¼Æ±ê×¼ÊÇΪÁ˹᳹¹ú¼ÒÓÐÊàŦԼÄÜÔ´¡¢±£»¤ÇéÐεÄÖ´·¨¡¢¹æÔòºÍÕþ²ß£¬¸ÄÉÆÎÒ¹ú²¿·ÖµØÇøÃñÓÃÐÞ½¨²ÉůÄܺĴ󡢿յ÷Äܺĸߡ¢ÈÈÇéÐÎ...
21
2020/02
¼Ì±±¾©Î´À´ÐÞ½¨ºó£¬æÚ´ï±£ÎÂÓëÖйúÐÞ½¨¿ÆÑ§Ñо¿ÔºÓÐÏÞ¹«Ë¾£¨ÒÔϼò³ÆÖйú½¨ÑÐÔº£©ÔٶȺÏ×÷£¬ÖúÁ¦¸ßº®¸ßº£°ÎµØÇø³¬µÍÄܺÄÐÞ½¨½¨Éè¡£ Çຣ¹ûÂ岨×å×ÔÖÎÖÝÔöѹÔöÑõ...
19
2020/02
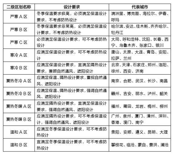
ÐÞ½¨Èȹ¤Éè¼Æ·ÖÇøµÄÒÀ¾Ý ÐÞ½¨Èȹ¤Éè¼Æ·ÖÇøÊÇÆ¾Ö¤ÐÞ½¨Èȹ¤Éè¼ÆµÄÒªÇó¾ÙÐÐÌìÆø·ÖÇø¡£ËùÒÀ¾ÝµÄÌìÆøÒªËØÊÇ¿ÕÆøÎ¶ȡ£ÒÔ×îÀäÔ£¨¼´1Ô£©ºÍ×îÈÈÔ£¨¼´7Ô£©Æ½¾ùζÈ×÷Ϊ...
17
2020/02
ÐÞ½¨·Àˮʩ¹¤Éæ¼°µÄÖÖÖÖϸ²¿½ÚµãÖ÷Òª°üÀ¨Ç½½Ç¡¢¹Ü¸ù¡¢µØÂ©µÈ²¿Î»£¬ÕâЩϸ²¿±äÐμ¯ÖС¢Ê©¹¤ÄÑ¶È½Ï´ó¡£ÆäÖУ¬¹Ü¸ù²¿Î»Â©Ë®ÊÇËðº¦ÐÞ½¨ÎïÊÙÃüµÄÖ÷ÒªÒþ»¼Ö®Ò»£¬Í¨³£µ¼...